太阳成集团tyc122cc - 122cc太阳集成游戏
首页
课程简介
教学团队
指导教师
教学流程
作业模板
组织保障
成果展示
网上展馆
教学成果
学院
Previous
Next
1
2
2
课程内容
体认自信
真情传递
品味经典
激荡理性
明晰意见
感悟使命
感悟使命
首页
>>
综合实践网
>>
课程内容
>>
感悟使命
>>
正文
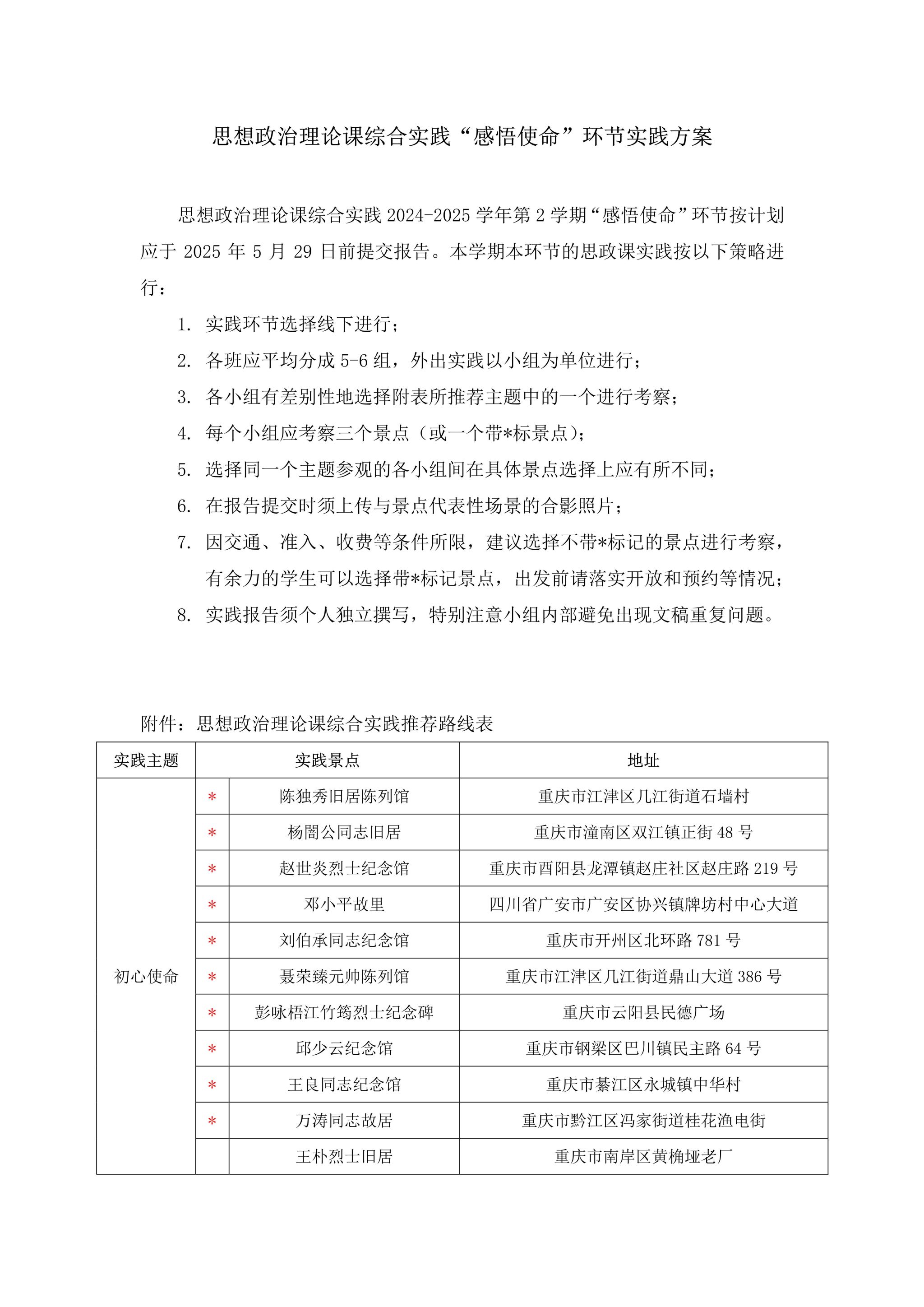
思想政治理论课综合实践“感悟使命”环节实践方案(新)
2025-04-26 13:10
附件【
思想政治理论课综合实践“感悟使命”环节实践方案.pdf
】
已下载
次
已是首条
下一条:“感悟使命”网上展馆推荐
地址:重庆市南岸区学府大道19号
版权所有:太阳成集团tyc122cc - 122cc太阳集成游戏
研究生办电话:023-62760210
Copyright© 2015-2025,School of Marxism.CTBU All Rights Reserved.