太阳成集团tyc122cc - 122cc太阳集成游戏
首页
标志成果
推广文件
教改项目
教学著作
教改论文
荣誉获奖
重要会议
媒体报道
咨政服务
其他材料
实践平台
学院首页
计算机与网络
云服务器
弹性Web引擎
负载均衡
存储与CDN
云数据库
NoSQL高速存储
对象存储服务(beta)
CDN
监控与安全
云监控
云安全
云拨测
数据分析
腾讯云分析
关键因子
开发者工具
移动加速
应用加固
信鸽推送
开发者服务
安全认证服务
域名备案
省级重点
教育部课题
全国教育规划
省级课题
教师获奖
学生获奖
中央媒体
地方媒体
应用推广
课程方案
平台建设
基地建设
Previous
Next
1
2
2
标志成果
标志成果
标志成果
教学成果奖申报
>>
标志成果
>>
正文
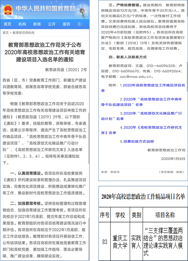
全国高校思想政治工作精品项目:“三支撑三覆盖两结合”的思想政治理论课实践育人模式(本成果申报人王仕勇、刘富胜等)
2021-10-31 09:54
上一条:教育部思政课教学方法改革项目择优推广计划:“互联网”环境下高校思想政治理论课实践教学“三结合”模式探索(本成果申报人刘富胜、王仕勇、陈艳宇等)
下一条:太阳成集团tyc122cc优秀课程教学团队:思想政治理论课综合实践教学团队
地址:重庆市南岸区学府大道19号
版权所有:太阳成集团tyc122cc - 122cc太阳集成游戏
研究生办电话:023-62760210
本站的访问数:
Copyright© 2015-2025,School of Marxism.CTBU All Rights Reserved.